风水秘本《摇鞭神断》清朝嘉庆年间江苏吴江风水名师凌祯松之手断宅秘传孤本
2019-08-10 02:03:56 风水堪舆
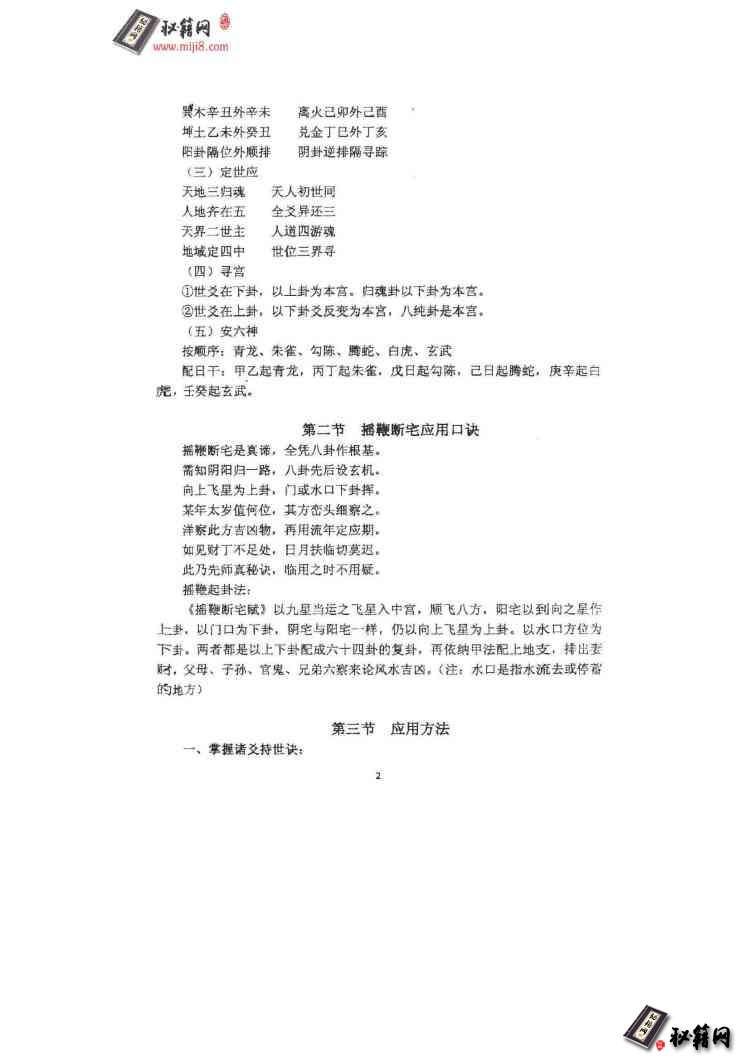
注意:为了节省空间展示的图片是经过压缩后上传的,不是太清楚,原书是比较清楚的
《摇鞭神断》内容截图如上::
摇鞭断宅秘传孤本,出于清朝嘉庆年间江苏吴江风水名师凌祯松之手。凌 祯松先生,江苏吴江县人,清朝嘉庆七年进士,为人聪明好学,自小就对阴阳 八卦五术方面爱好钻研,尤其对于河洛理数八卦九星研究得非常透彻,他少年 得志,科考得中后在钦天监(宫署名。宋元时叫司天监。掌管观察天蒙,推算 节气历法,同时为皇帝设风水,古时将搜长风水以管理风水的要员安排在司天 监里供职,专为圼朝服务)供职,官封“钦天史”专门负责编写天文地理方面 的书籍,井为朝廷皇宫院内布置风水,为朝廷立了不少功劳,后因得罪朝中显 贵,有人用莫须有的罪名向皇上参奏,皇上听信谗言将其削官罢职,并发配塞 外服刑,刑满后返乡,隐居故里,他壮志未酬,遂另谋途径,背罗盘游走天下t 为人察看风水,施居平生之博学,造福人民,同时广收门徒,讲经说法。百忙 中作此风水著作,留传后人,此法就是其留下的一本秘本s其法定型有理,准 确度很高•而且在调整风水方靣更有的放矢。这门学派掌握六爻水平越髙,论 断的准确度越高。
学习摇鞭断宅法的四个岁骤:
第一步:先掌握六爻八卦的基础知识„
第二步:弄懂阴宅和阳宅的坐山朝向。
第三步:要熟悉先后天八赴的具体位置,知道十天千、十二地支及八卦位 生机点的位置f与六兑卦象配合起来判断吉凶。
第四步:依照纳甲方法,E岀六爻卦中六亲六神,再依此判断某坟、某宅、 某年、某月该出河事和其它的虼境诩
书籍编号:FS1125风水秘本《摇鞭神断》
《摇鞭神断》风水格式:PDF
《摇鞭神断》风水
查看下载地址:
免责声明:本站所有信息均来源于互联网搜集,并不代表本站观点,本站不对其真实合法性负责。如有信息侵犯了您的权益,请告知,本站将立刻删除。
